內地“港寶”的困惑
2001年至2012年,因為“赴港生子”成風,總共有20多萬“雙非”港寶出生,這些孩子合法取得了香港身份,在香港生活和上學,但是還有一部分生活在內地。
因為香港身份,父母在孩子入學時普遍面臨著政策影響的麻煩,雖然這些年北上廣等地相繼出臺了針對“港寶”的升學規劃,但在規劃孩子未來時均有些困惑。
主要困惑
一是,港生在內地考大學是參加高考嗎?
二是,內地港生參加高考有升學優勢嗎?
三是,如何規劃才能充分利用孩子港籍的身份優勢來升學?
上述困惑每一個都需要認真研究,在家長做出決定前,不妨先看完文章。
首先,港籍生在內地升學是不能參加高考的,就算參加高考升學優勢也不大。
據統計,2020年,內地高考人數高達1071萬,而全國高等學校共計3005所(其中本科院校僅1258所、高職(專科)院校1482所;成人高等學校265所)。
這樣的殘酷競爭下,有多少孩子能上本科呢?有人做了一個統計圖,大家感受下。(下圖為2019年統計數據)
1000多萬的高考生,僅有不到三分之一的人能上本科,一本率僅有5.97%。更別提985、211清北這樣的名校了。
而本科上線率又集中在一些一線城市和政策好的省份。
來直觀感受下各省市之間一本上線率的差距↓↓↓
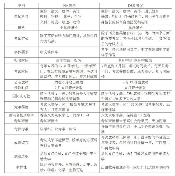
不能參加高考,那么內地港寶考大學要怎么辦呢?今天我們重點說說“港寶”的康莊大道——香港DSE。
內地“港寶”的康莊大道——香港DSE

跟內地高考這條“升學獨木橋”相比,為什么說香港DSE是內地港寶”的康莊大道呢?或者說香港DSE為什么對于內地“港寶”是有吸引力?可以歸納如下主要四點:
一是,名校錄取率高。
上表顯示,通過香港DSE考試的考生被名校錄取的比例高達21%,而內地考生國內985、211錄取比例只有3.2%。不僅香港前八所大學錄取率高,還有全球270多所世界名校認可DSE成績。
二是,內地“港寶”通過香港DSE考試,更容易進入國內985、211學校。
想進入中國985、211學校,全球任何其他國際考試都沒有香港DSE考試便利。香港學生和內地學生所有的政策是一樣的,與內地學生享受完全同等的學習、收費待遇。
三是,港籍孩子在內地上大學,還可以獲得政府的資助。
中央對招收香港學生的單位給予每年每生8000元的補助,同時還專門為香港學生設立了專項獎學金,覆蓋面超過30%。
而香港政府對每名通過審查的學生進行每年港幣15,000元的全額資助,或港幣7,500元的半額資助。
綜上,港籍生通過DSE來升讀名校的機率越來越高,DSE優勢越發明顯!
內地港寶將來升大學如何規劃?
DSE與港澳臺聯考,哪個更適合港籍生?
內地生如需考DSE,如何正確備考?
更多疑問解答歡迎聯系億米君